Ga naar de inhoud
Direct naar
  • Contact
  • Stel uw vraag
Informatiepunt Leefomgeving (naar homepage)
Zoeken in deze site
  1. Home ›
  2. Thema's ›
  3. Energiebesparing ›
  4. Verduurzaming van het energiegebruik ›
  5. Informatiebladen toezicht en handhaving ›
  6. Toezicht en handhaving energiebesparingsplicht: een stappenplan ›
  7. Procesbeschrijving toezicht en handhaving energiebesparingsplicht
  • Home
  • Actueel
  • Regelgeving
  • Thema's
  • Digitaal stelsel
  • Contact
  • Contact
  • Stel uw vraag

Procesbeschrijving toezicht en handhaving energiebesparingsplicht

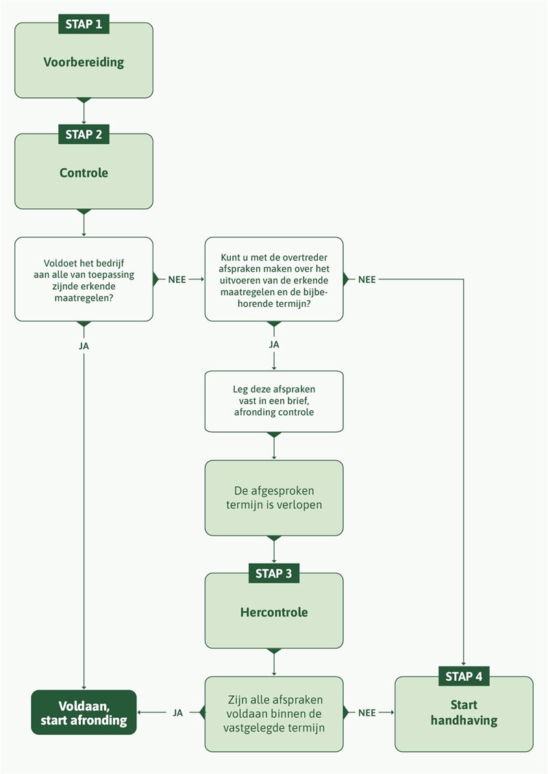
Dit overzicht laat zien hoe het bevoegd gezag toezicht houdt en handhaaft op de energiebesparingsplicht. Doorloop het schema van boven naar beneden. Elk onderdeel van het schema kunt u met de linkermuisknop of via de tabtoets openen voor meer informatie, en vervolgens weer sluiten via het kruisje rechtsboven in het pop-upvenster. In de pop-upvensters staan links naar pagina's met een gedetailleerde uitleg. Het proces bestaat uit verschillende stappen en beslismomenten.

Stroomschema V5 06 Uitvoer toezicht bij de energiebesparingsplicht Stap 1: Voorbereiding Stap 2: Controle Beslisbox: Voldoet het bedrijf aan alle erkende maatregelen? Beslisbox: Kunt u met de overtreder afspraken maken? Box: Afspraken vastleggen Box: Termijn verlopen Stap 3: Hercontrole Beslisbox: Aan alle afspraken voldaan? Stap 4: Start handhaving Eindbox: Voldaan, start afronding

Meer informatie

Toezicht en handhaving energiebesparingsplicht: een stappenplan (overzichtspagina)

Hotspots

Stap 1: Voorbereiding

In deze fase, Stap 1: voorbereiding, bereidt het bevoegd gezag zich voor op de controle. Denk aan het verzamelen van informatie over het bedrijf, relevante regelgeving en de erkende maatregelen die van toepassing zijn.

Ga naar de stap daaronder: Stap 2.

Stap 2: Controle

In deze stap, Stap 2: Controlebezoek, voert het bevoegd gezag een controle uit bij het bedrijf en controleert de eerder verzamelde gegevens.

Ga naar de stap eronder, een beslisbox: Voldoet het bedrijf aan alle erkende maatregelen, ja of nee?

Beslisbox: Voldoet het bedrijf aan alle erkende maatregelen?

Beslisbox: Voldoet het bedrijf aan alle van toepassing zijnde erkende maatregelen?

Zo ja, ga dan naar Eindbox: Voldaan, start afronding.

Zo nee, ga dan naar de volgende beslisbox: Kunt u met de overtreder afspraken maken?

Beslisbox: Kunt u met de overtreder afspraken maken?

Beslisbox: Kunt u met de overtreder afspraken maken over het uitvoeren van de erkende maatregelen en de bijbehorende termijn?

Zo ja, gaan dan naar de volgende box: Afspraken vastleggen.

Zo nee, ga dan naar Stap 4: Start handhaving.

Box: Afspraken vastleggen

Leg deze afspraken vast in een brief; afronding controle.

Ga naar de volgende box: Termijn verlopen.

Box: Termijn verlopen

De afgesproken termijn is verlopen.

Ga naar stap 3: Hercontrole.

Stap 3: Hercontrole

Als het bedrijf niet voldoet aan alle erkende maatregelen, maar er wel afspraken gemaakt kunnen worden, wordt dit vastgelegd in een brief. Na het verstrijken van de afgesproken termijn controleert het bevoegd gezag opnieuw. Dit is Stap 3: Hercontrole.

Ga naar de volgende box, een beslisbox: Aan alle afspraken voldaan?

Beslisbox: Aan alle afspraken voldaan?

Is aan alle afspraken voldaan binnen de vastgelegde termijn?

Zo ja, ga naar de eindbox: Voldaan, start afronding.

Zo nee, ga naar stap 4: Start handhaving.

Stap 4: Start handhaving

Als het bedrijf niet voldoet aan de afspraken of als er geen afspraken konden worden gemaakt, start het bevoegd gezag het handhavingsproces. Dit is Stap 4: Handhaving. Dit kan leiden tot maatregelen zoals een last onder dwangsom.

Eindbox: Voldaan, start afronding

Eindbox. Aan alles is Voldaan. Start afronding.



delen

  • Delen op LinkedIn

pdf maken

  • pdf maken

Vraag het onze experts!

Heeft u beroepsmatig te maken met regelgeving over de leefomgeving, de Omgevingswet of het Digitaal Stelsel Omgevingswet (DSO)? Hierover kunt u vragen stellen aan onze helpdesk. Wilt u als inwoner meer weten over deze onderwerpen? Neem dan contact op met uw gemeente.

Stel uw vraag

IPLO geeft uitleg, deelt kennis en ondersteunt ministeries

Het Informatiepunt Leefomgeving (IPLO) is het kenniscentrum van de overheid voor de fysieke leefomgeving. Wij ondersteunen professionals van overheden, omgevingsdiensten en brancheorganisaties met betrouwbare informatie over de wetten en regels van de leefomgeving, het Digitaal Stelsel Omgevingswet (DSO) en het Omgevingsloket. Meer informatie vindt u op onze pagina Over IPLO.

Service

  • Over IPLO
  • Abonneren
  • Contact
  • Archief
  • IPLO op LinkedIn

Over deze site

  • Verantwoording
  • Toegankelijkheid
  • Privacyverklaring
  • Cookies
  • Kwetsbaarheid melden
Rijksoverheid
UvW - Unie van Waterschappen
VNG - Vereniging van Nederlandse Gemeenten
Interprovinciaal overleg - IPO