Ga naar de inhoud
Direct naar
  • Contact
  • Stel uw vraag
Informatiepunt Leefomgeving (naar homepage)
Zoeken in deze site
  1. Home ›
  2. Thema's ›
  3. Energiebesparing ›
  4. Verduurzaming van het energiegebruik ›
  5. Informatiebladen toezicht en handhaving ›
  6. Toezicht en handhaving op de informatieplicht: een stappenplan ›
  7. Stap 3: Handhaving informatieplicht
  • Home
  • Actueel
  • Regelgeving
  • Thema's
  • Digitaal stelsel
  • Contact
  • Contact
  • Stel uw vraag

Stap 3: Handhaving informatieplicht

De informatieplicht energiebesparing betekent dat een drijver voor uiterlijk 1 december 2023 en daarna eenmaal per 4 jaar moet rapporteren welke energieverduurzamende maatregelen zijn genomen. Dit staat beschreven in artikel 5.15a van het Besluit activiteiten leefomgeving (Bal) voor milieubelastende activiteiten en in artikel 3.84a van het Besluit bouwwerken leefomgeving (Bbl) voor gebouwgebonden maatregelen.

Handhavingsgrond

Rapporteert de drijver niet tijdig of niet volledig? Dan voldoet hij niet aan de informatieplicht energiebesparing en kan er handhavend worden opgetreden. Bijvoorbeeld als er geen melding is gedaan of als het ingediende rapport niet voldoet na beoordeling van het bevoegd gezag.

Bestuursrechtelijke grondslag

Voor de informatieplicht geldt tot 1 december 2027 overgangsrecht. Tot die tijd is specifiek voor de informatieplicht het Activiteitenbesluit nog van toepassing. Zie Overgangsrecht informatieplicht voor een verdere uitleg.

De handhaving is dus gebaseerd op het niet naleven van artikel 2.15, lid 2, Activiteitenbesluit: 'Degene die de inrichting drijft rapporteert uiterlijk op 1 december 2023 en daarna eenmaal per vier jaar aan het bevoegd gezag welke maatregelen ter verduurzaming van het energiegebruik zijn getroffen.'

Bevoegdheid

Volgens artikel 5:16 van de Algemene wet bestuursrecht (Awb) is een toezichthouder bevoegd inlichtingen te vorderen. Op grond van artikel 5:20 Awb is de betrokkene verplicht om medewerking te verlenen. De medewerking bestaat in dat geval uit het naar waarheid antwoorden. Het bevoegd gezag kan eisen dat het rapport binnen een redelijke termijn wordt aangevuld met de juiste gegevens.

Toezicht en handhaving

Toezicht en handhaving gebeurt vooral met behulp van bestuursrechtelijke middelen. Het bevoegd gezag gebruikt hierbij de Landelijke Handhavingsstrategie Omgevingsrecht (LHSO). Deze vervangt sinds november 2022 de Landelijke Handhavingsstrategie (LHS) uit 2014 en sluit aan op de Omgevingswet (die in werking trad op 1 januari 2024). Meer informatie staat op de pagina Landelijke Handhavingsstrategie Omgevingsrecht (LHSO).

Handhavingsproces

Het handhavingsproces begint zodra een overtreding is vastgesteld. Daarna doorloopt het bevoegd gezag de volgende stappen:

1. Last onder dwangsom opleggen

Wanneer de overtreding niet wordt opgelost binnen de waarschuwingstermijn, legt het bevoegd gezag een last onder dwangsom op. Hiermee wordt de overtreder verplicht om de overtreding te beëindigen, ongedaan te maken of te voorkomen binnen een bepaalde hersteltermijn – de begunstigingstermijn (artikel 5:32 Awb).

2. Controle na afloop van de hersteltermijn

  • Als de overtreding is beëindigd: het proces stopt, en het bedrijf voldoet aan de energiebesparingsplicht.

  • Als dit niet is gebeurd: het bevoegd gezag gaat over tot inning van de dwangsom.

3. Inning van de dwangsom

Het bevoegd gezag int de dwangsom en controleert opnieuw of de overtreding in de nieuwe begunstigingstermijn is beëindigd.

  • Als dit alsnog gebeurt: de energiebesparingsplicht is nageleefd en het proces stopt.
  • Als de overtreding blijft bestaan: het bevoegd gezag schakelt over naar zwaardere handhaving.

4. Escalatie van handhaving

Bij aanhoudende overtreding kan het bevoegd gezag strengere maatregelen nemen. Dit kan bijvoorbeeld een hogere dwangsom zijn, of het toepassen van bestuursdwang of andere interventies.

Het proces is schematisch weergegeven in het bijbehorende stroomschema.

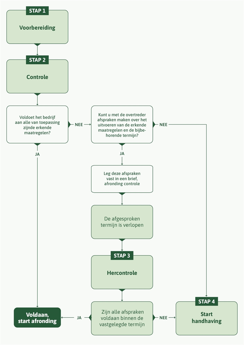
Stroomschema V5 06 Uitvoer toezicht bij de energiebesparingsplicht Stap 1: Voorbereiding Stap 2: Controle Beslisbox: Voldoet het bedrijf aan alle erkende maatregelen? Beslisbox: Kunt u met de overtreder afspraken maken? Box: Afspraken vastleggen Box: Termijn verlopen Stap 3: Hercontrole Beslisbox: Aan alle afspraken voldaan? Stap 4: Start handhaving Eindbox: Voldaan, start afronding

Richtlijnen voor het vaststellen van dwangsommen

In de LHSO staat een stappenplan om te bepalen welke handhavingsmaatregel passend is (zie hiervoor hoofdstuk 4 van de LHSO). Het bevoegd gezag mag zelf bepalen hoe hoog de dwangsom wordt. Deze vrijheid heet beleidsvrijheid.

De hoogte van de dwangsom wordt afgestemd op de ernst van de overtreding. Dit heet evenredigheid. Het bestuursorgaan moet goed uitleggen waarom het voor een bepaald bedrag kiest. Deze uitleg wordt opgenomen in het besluit.

Een dwangsom moet hoog genoeg zijn om te voorkomen dat de overtreder doorgaat met de overtreding. De financiële prikkel moet sterk genoeg zijn om het gedrag te veranderen. Maar de dwangsom mag niet zo hoog zijn dat het lijkt op een straf.

Een dwangsom mag maximaal 5 tot 10 keer worden geïnd. De handhaver moet bij elke inning opnieuw vaststellen dat de overtreding nog steeds niet is beëindigd. Dit betekent dat de handhaver na elke begunstigingstermijn een controle moet uitvoeren en moet vaststellen dat de overtreding niet is opgelost. In de dwangsombeschikking staat welke maatregelen de overtreder moet nemen (artikel 5.32a Awb).

De leidraad handhavingsacties en begunstigingstermijnen helpt bij het bepalen van de hoogte van de dwangsom en van het maximaal te verbeuren bedrag. Deze leidraad bevat voorbeelden, maar is niet volledig. Voor de energiebesparingsplicht gelden in deze leidraad de volgende richtlijnen:

Leidraad handhavingsacties en termijnen energiebesparing
Overtreding Typering LHSO Sanctie

Hoogte dwangsom

(per verbeuring)

Aantal verbeuringen Begunstigings­termijn
Eenvoudige energie­besparende maat­regelen (TVT 1-2 jaar) 3 – van belang Dwangsom, per week 750 euro (ten minste de investerings­kosten voor de energie­besparende maatregelen) 3 8 weken
Gemiddelde energie­besparende maat­regelen (TVT 3-4 jaar) 3 – van belang Dwangsom, per maand 1500 euro (ten minste de investerings­kosten voor de energie­besparende maatregelen) 2 3 maanden
Complexe energie­besparende maat­regelen (TVT 5 jaar) 4 – aanzienlijk Dwangsom, per maand 1500 euro 1 3 maanden
Niet afronden binnen afgesproken termijnen 3 – van belang Dwangsom, per week 750 euro 2 4 weken
Verplicht onderzoek energie­besparing niet (laten) uitvoeren 4 – aanzienlijk Dwangsom, per week Maatwerk (10% energie­rekening) 3 4 weken

Meer informatie

Toezicht en handhaving energiebesparingsplicht: een stappenplan (overzichtspagina)

Hotspots

Stap 1: Voorbereiding

In deze fase, Stap 1: voorbereiding, bereidt het bevoegd gezag zich voor op de controle. Denk aan het verzamelen van informatie over het bedrijf, relevante regelgeving en de erkende maatregelen die van toepassing zijn.

Ga naar de stap daaronder: Stap 2.

Stap 2: Controle

In deze stap, Stap 2: Controlebezoek, voert het bevoegd gezag een controle uit bij het bedrijf en controleert de eerder verzamelde gegevens.

Ga naar de stap eronder, een beslisbox: Voldoet het bedrijf aan alle erkende maatregelen, ja of nee?

Beslisbox: Voldoet het bedrijf aan alle erkende maatregelen?

Beslisbox: Voldoet het bedrijf aan alle van toepassing zijnde erkende maatregelen?

Zo ja, ga dan naar Eindbox: Voldaan, start afronding.

Zo nee, ga dan naar de volgende beslisbox: Kunt u met de overtreder afspraken maken?

Beslisbox: Kunt u met de overtreder afspraken maken?

Beslisbox: Kunt u met de overtreder afspraken maken over het uitvoeren van de erkende maatregelen en de bijbehorende termijn?

Zo ja, gaan dan naar de volgende box: Afspraken vastleggen.

Zo nee, ga dan naar Stap 4: Start handhaving.

Box: Afspraken vastleggen

Leg deze afspraken vast in een brief; afronding controle.

Ga naar de volgende box: Termijn verlopen.

Box: Termijn verlopen

De afgesproken termijn is verlopen.

Ga naar stap 3: Hercontrole.

Stap 3: Hercontrole

Als het bedrijf niet voldoet aan alle erkende maatregelen, maar er wel afspraken gemaakt kunnen worden, wordt dit vastgelegd in een brief. Na het verstrijken van de afgesproken termijn controleert het bevoegd gezag opnieuw. Dit is Stap 3: Hercontrole.

Ga naar de volgende box, een beslisbox: Aan alle afspraken voldaan?

Beslisbox: Aan alle afspraken voldaan?

Is aan alle afspraken voldaan binnen de vastgelegde termijn?

Zo ja, ga naar de eindbox: Voldaan, start afronding.

Zo nee, ga naar stap 4: Start handhaving.

Stap 4: Start handhaving

Als het bedrijf niet voldoet aan de afspraken of als er geen afspraken konden worden gemaakt, start het bevoegd gezag het handhavingsproces. Dit is Stap 4: Handhaving. Dit kan leiden tot maatregelen zoals een last onder dwangsom.

Eindbox: Voldaan, start afronding

Eindbox. Aan alles is Voldaan. Start afronding.



delen

  • Delen op LinkedIn

pdf maken

  • pdf maken

Vraag het onze experts!

Heeft u beroepsmatig te maken met regelgeving over de leefomgeving, de Omgevingswet of het Digitaal Stelsel Omgevingswet (DSO)? Hierover kunt u vragen stellen aan onze helpdesk. Wilt u als inwoner meer weten over deze onderwerpen? Neem dan contact op met uw gemeente.

Stel uw vraag

IPLO geeft uitleg, deelt kennis en ondersteunt ministeries

Het Informatiepunt Leefomgeving (IPLO) is het kenniscentrum van de overheid voor de fysieke leefomgeving. Wij ondersteunen professionals van overheden, omgevingsdiensten en brancheorganisaties met betrouwbare informatie over de wetten en regels van de leefomgeving, het Digitaal Stelsel Omgevingswet (DSO) en het Omgevingsloket. Meer informatie vindt u op onze pagina Over IPLO.

Service

  • Over IPLO
  • Abonneren
  • Contact
  • Archief
  • IPLO op LinkedIn

Over deze site

  • Verantwoording
  • Toegankelijkheid
  • Privacyverklaring
  • Cookies
  • Kwetsbaarheid melden
Rijksoverheid
UvW - Unie van Waterschappen
VNG - Vereniging van Nederlandse Gemeenten
Interprovinciaal overleg - IPO